新闻中心 标准化工作

工信部就强制性国家标准《混凝土外加剂安全技术规范》公开征求意见

为进一步听取社会各界意见,1月4日,工信部公开征求对《混凝土外加剂安全技术规范》等4项强制性国家标准(征求意见稿)的意见。

据悉,此次意见征求截止日期为2024年3月16日。

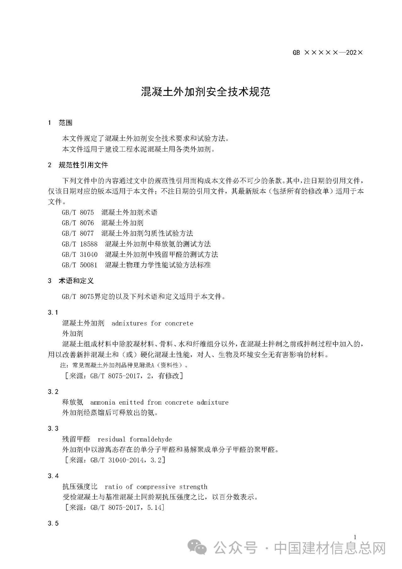
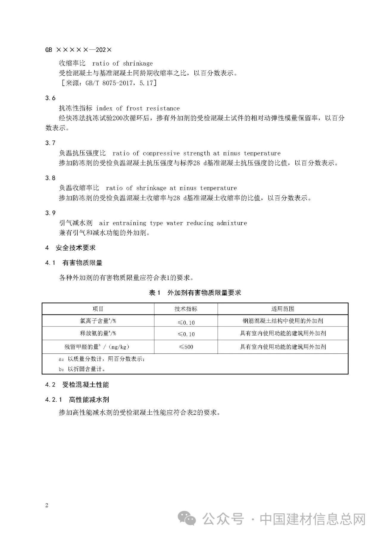
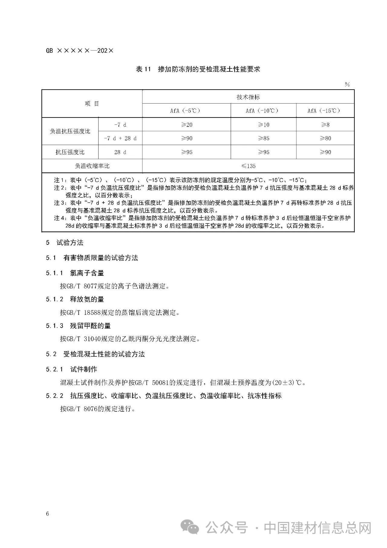
据介绍,《混凝土外加剂安全技术规范 20214436-Q-339》规定了混凝土外加剂安全技术要求和试验方法,适用于建设工程水泥混凝土用各类外加剂。

》》》详情如下: